在本批《公告》中,申報新產品的汽車、摩托車、低速汽車生產企業共計658戶,其中汽車生產企業516戶、摩托車生產企業142戶。上述企業申報的新產品共計2545個,其中汽車產品2199個、摩托車產品346個。申報新能源汽車產品的共有88戶企業的201個型號,其中純電動產品共78戶企業179個型號、插電式混合動力產品共3戶企業5個型號、燃料電池產品共7戶企業17個型號。
申報本批《公告》變更擴展的汽車、摩托車、低速汽車生產企業共計714戶,其中汽車生產企業619戶、摩托車生產企業93戶、三輪汽車生產企業2戶。以上企業申報的變更擴展共計6282個,其中汽車產品5939個、摩托車產品247個、三輪汽車產品96個。

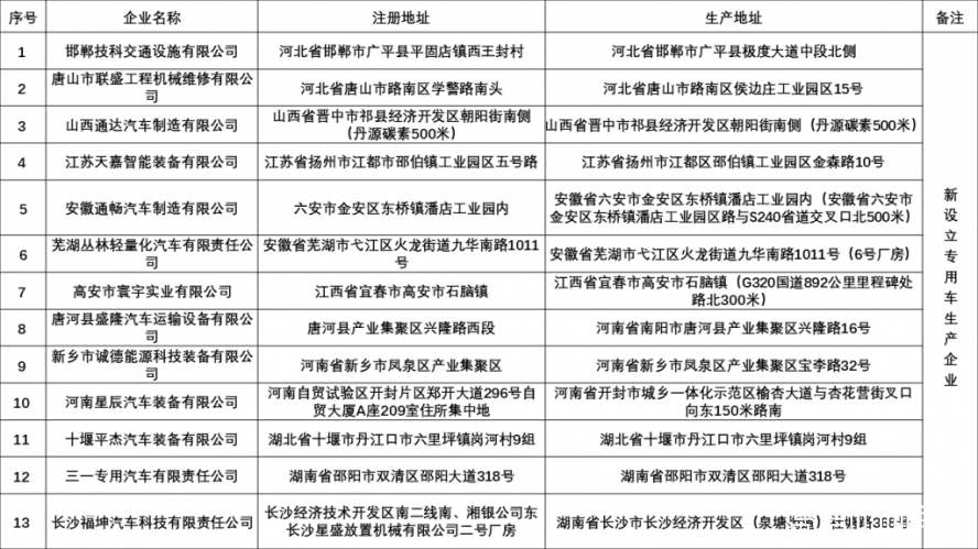
新設立的13家專用車生產企業中,
河北省有2家(邯鄲技科交通設施有限公司,唐山市聯盛工程機械維修有限公司),
山西省有1家(山西通達汽車制造有限公司),
江蘇省有1家(江蘇天嘉智能裝備有限公司),
安徽省有2家(安徽通暢汽車制造有限公司,蕪湖叢林輕量化汽車有限責任公司),
江西省有1家(高安市寰宇實業有限公司),
河南省有3家(唐河縣盛隆汽車運輸設備有限公司,新鄉市誠德能源科技裝備有限公司,河南星辰汽車裝備有限公司),
湖北省有1家(十堰平杰汽車裝備有限公司),
湖南省有2家(三一專用汽車有限責任公司,長沙福坤汽車科技有限責任公司)。
1、天然氣重型商用車

2、純電動專用車、商用車






3、插電式混合動力商用車

4、燃料電池商用車
